Desktop-Client

Workflow
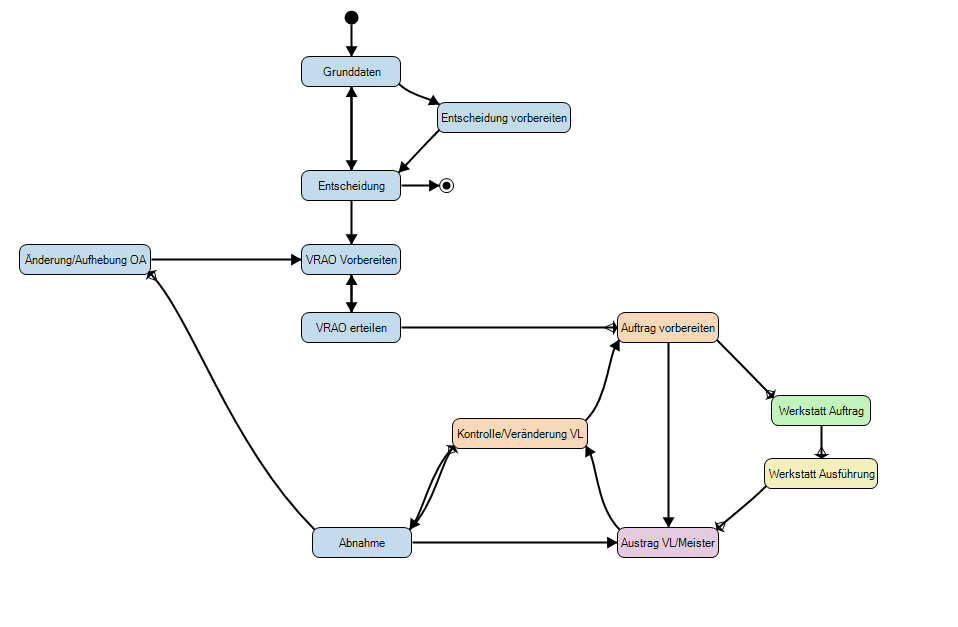
KommunalRegie bietet als sparten- und branchenübergreifendes Workflow-Management-System zahlreiche Funktionalitäten, die Verwaltungsprozesse automatisiert und effizient gestalten. Die Integration des Raumbezugs unter Einbindung beliebiger Geodatenformate stellt dabei nur eine dieser einzigartigen Funktionen dar. Die Software stellt eine Basis für beliebige Vorgänge innerhalb eines definierbaren Workflows bereit. Grundlage des Workflows stellen Aktivitäten und Übergänge dar, die frei konfiguriert werden können. Der Datenfluss innerhalb von KommunalRegie wird über Verarbeitungsregeln und optional mit Plausibilitäten definiert. Dadurch wird die Definition nahezu beliebiger Prozesse zugelassen. Der so erzeugte Workflow kann über interne Nachverfolgung transparent protokolliert werden.
Vorgangsbearbeitung
Die Vorgangsbearbeitung stellt das zentrale Arbeitswerkzeug in KommunalRegie dar. Alle notwendigen Informationen sind übersichtlich in Reitern organisiert und bieten so einen direkten Zugriff. Über frei definierbare Variable Daten sind die Eingabedialoge individuell gestaltbar und können auf Ihre Bedürfnisse angepasst werden.
Alle Daten, Dokumente, Adressen und Vorgangsdaten werden in einer Datenbank gespeichert und lassen sich strukturiert ausgeben.
Wiedervorlage
Mit der Wiedervorlage organisieren Sie effizient Ihre tägliche Arbeit. Alle Vorgänge, die für Sie zur Bearbeitung anstehen, werden übersichtlich aufgelistet. Die Einhaltung der definierten Fristen zwischen den Verfahrensschritten bzw. Projektstufen wird vom System automatisch überwacht und dargestellt. Zusätzlich können Sie über die Funktion der Arbeitslisten noch zu erledigende Tätigkeiten strukturieren.
Textverarbeitung
Verwaltungsinterne Schreiben wie Anforderungen, Stellungnahmen o.a. können automatisiert gedruckt oder elektronisch versandt werden. KommunalRegie unterstützt Sie mit einer übersichtlichen Formularbibliothek mit allen Dokumenten und Vorlagen. Die erfassten Daten werden automatisch in die entsprechenden Formulare übertragen. Die Möglichkeit einer geringfügigen Veränderung standardisierter Texte erleichtern maßgeblich die Arbeit. Eine automatisierte zentrale Archivierung ist ebenfalls Standard in KommunalRegie.
Dateiablage und Kategorisierung
Dokumentenverwaltung und Dateiablage mit der Möglichkeit den Zugriff durch die Benutzerverwaltung einzuschränken. Eine umfangreiche Anonymisierungsfunktion ermöglicht die datenschutzkonforme Verwaltung aller Daten in KommunalRegie.
Weitere Funktionen
- Automatisierte und manuelle Vorgangsbeziehungen
- Generierte Vorgangszeiträume für Zeitabhängige Darstellungen und Konfliktmeldungen
- Zentrale Administration
- Generische Schnittstellen zur Anbindung von weiteren Verfahren
- Einbindung von externen SQL-Ansichten zur Darstellung beliebiger Geodaten
- Automatisierte Prüf- und Plausibilitätsfunktionen für die Steigerung der Datenqualität
- Flexible Kennungsgeneratoren
- Elektronische Aktenführung
Sie haben eine Frage?
Gern helfen wir Ihnen weiter!
Unser Team ist Montag bis Freitag von 08:00 bis 17:00 Uhr telefonisch für Sie erreichbar. Oder senden Sie uns einfach eine E-Mail.